CGクリエイターを目指す学生にとって、ポートフォリオは自分の魅力を企業に伝える最も重要な手段だ。では、どのような工夫や視点があれば、その魅力をより効果的に示せるのだろうか。


本連載では、発売中の書籍「CGクリエイターになるためのポートフォリオ実例集」を基に、VFXディレクター/デザイナーの佐藤智幸氏が指導する受講生が実際に内定を勝ち取ったポートフォリオを取り上げ、その制作のPOINTを紹介していく。


記事の目次

    ※本連載は、書籍「CGクリエイターになるためのポートフォリオ実例集」の内容をベースにCGWORLD.jp向けに再構成したものです。

    書籍情報

    CGクリエイターになるためのポートフォリオ実例集 <内定を決めたポートフォリオから学ぶ作品づくりと見せ方の秘訣>


    定価    3,520円(本体3,200円+税10%)
    発行・発売    株式会社 ボーンデジタル
    ISBN    978-4-86246-657-0
    総ページ数    304ページ
    サイズ    B5正寸、オールカラー
    発売日    発売中

    詳細・購入はこちらから(Amazon)

    佐藤智幸 / Tomoyuki Sato

    VFXディレクター/デザイナー。音楽活動を経てCGデザイナーへ転身。TV局内にて活動後フリーランスへ。白組、デジタル・フロンティア、オムニバス・ジャパン、NHKなどでVFXディレクター/VFXデザイナーとして映画・ドラマのVFXを中心に活動し、LIVE映像やCDのアートワークなども手がける。C&Rクリエイティブアカデミーにて後進の育成・指導も行なっている。

    note.com/vfx_sato

    今回のポートフォリオ

    獣耳(けもみみ)が特徴的で、動かすことを想定した作品 。

    ●ページ構成
    A3[横]7ページ(A4[縦]14ページ)
    ●使用ツール
    Maya、Blender、Photoshop、Substance 3D Painter、Unity

    イラスト調とセル調の中間を狙ったビジュアルを採用しており、知的な学者を思わせるキャラクターデザイン。シルエットだけで見たときにも、しっかりとキャラが立つポージングになっている。

    <1> キャラクターデザイン:アイデア出しとブラッシュアップ

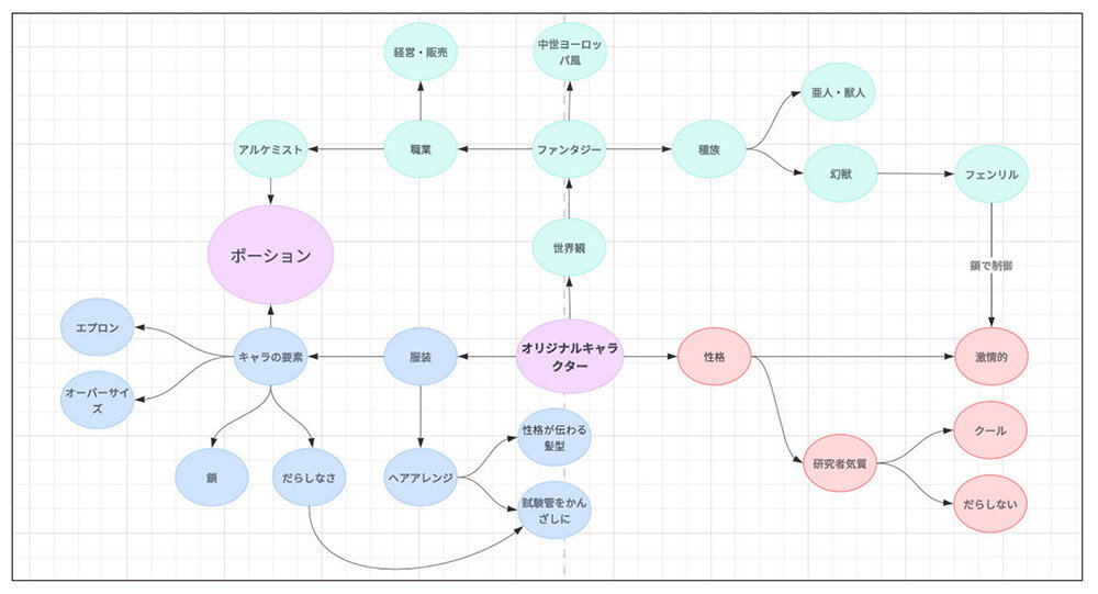
    POINT 1:マインドマップ
    マインドマップを用いてアイデア出しを行なっている。各キーワードは、ただ羅列するだけではなく関連性をつけて整理し、しっかりとキャラクター像を確立させている。

    POINT 2:デザインのブラッシュアップ
    作品をより良くするために、制作中に浮かんだアイデアを反映させデザインをブラッシュアップさせている。バージョンを重ねることで、キャラクターの魅力が高まっている。

    <2>表情の作成:キャラクターの魅力を引き出す

    POINT 1:顔のパーツごとに作成
    表情制作には、「ブレンドシェイプ」を採用し、複雑で多様な感情表現を可能にしている。複雑な表情を作りやすくするために、パーツごとに複数の表情を左右別で作成している。

    POINT 2:表情例
    表情はキャラクターの魅力を効果的に伝える重要な要素であるため、細かな調整を行い感情や個性をより自然に表現している。

    <3> VRMアバター:アウトプットの仕様に合わせた設定

    POINT 1:素材に合わせた揺れ骨の設定
    アウトプットする出口をVRMアバター(※)と定め、その仕様に合わせた制作を行なっている。また素材の違いをしっかりと表現できるように、パラメータを細かく調整し、説得力のある動きを追求している。

    ※:VRM(Virtual Reality Model)アバターとは、3Dキャラクターを共通の形式で扱うためのファイルフォーマットを用いたアバターのこと。

    POINT 2:コライダーの設定
    「コライダー」と呼ばれる衝突判定を行うための機能を活用し、衣装のメッシュが体を貫通しないように調整している。

    <4> モーションキャプチャ:Kalidofaceの使用

    POINT:モーションキャプチャ
    Kalidoface(※)を用いてモーションキャプチャを行なっている。実践的な使用例を提示し、制作だけでなく運用シーンまで見据えたアバター活用力を示している。

    ※:Kalidofaceとは、Webブラウザ上で動作するフェイストラッキング対応のVRMアバター用アプリケーションのこと。

    いかがだったでしょうか。 今回は、キャラクターモデラーとして内定を獲得した生徒作品の解説でした。キャラクターデザインのアイデア出しやブラッシュアップ、魅力的な表情の作成、モーションキャプチャなど、日々のCG制作やポートフォリオ制作の参考になれば幸いです。

    次回は、背景モデラーとして内定を獲得した生徒作品の解説を行いたいと思います。

    書籍情報

    CGクリエイターになるためのポートフォリオ実例集 <内定を決めたポートフォリオから学ぶ作品づくりと見せ方の秘訣>


    定価    3,520円(本体3,200円+税10%)
    発行・発売    株式会社 ボーンデジタル
    ISBN    978-4-86246-657-0
    総ページ数    304ページ
    サイズ    B5正寸、オールカラー
    発売日    発売中

    詳細・購入はこちらから(Amazon)

    TEXT_佐藤智幸 / Tomoyuki Sato
    EDIT_小村仁美 / Hitomi Komura(CGWORLD)、堀越祐樹 / Yuki Horikoshi